登录
首页
论坛导航
第四城市·城建
正文
铁路绍兴站站台有望延长
大越子民
26-04-02 22:31 绍兴
楼主
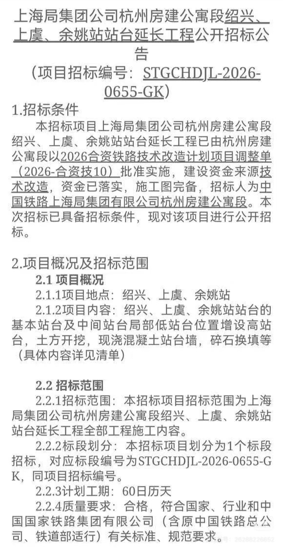
萧甬铁路绍兴上虞余姚站站台延长
上海局集团公司杭州房建公寓段绍兴、上虞、余姚站站台延长工程已由杭州房建公寓段以2026合资铁路技术改造计划项目调整单(2026-合资技10)批准实施
萧甬铁路绍兴、上虞、余姚三站有望接长桶
0.5元
回复
正序看
倒序看
收藏它
发新帖
紹興笃底乡下宁
2026-04-03 10:08 绍兴
1楼
可以!
回复
子墨1
2026-04-03 10:33 绍兴
2楼
期待
回复
2764533
2026-04-03 10:51 绍兴
3楼
不错
回复
换一个昵称吧
2026-04-03 12:25 绍兴
4楼
啥意思
回复
缘纷的天空
2026-04-03 12:38 绍兴
5楼
期待
回复
只说大实话
2026-04-03 12:42 浙江
6楼
可以
回复
tl9723121
2026-04-03 12:50 绍兴
7楼
延长什么东西,不明不白
回复
沧海一粟春
2026-04-03 12:52 上海
8楼
期待吧
回复
tel87601
2026-04-03 14:20 浙江
9楼
市里再添一点钱,好好一起改造一下吧
回复
工地煮股
2026-04-03 14:38 浙江
10楼
不是多走高铁了,站台延长跟高铁抢下?
回复
telj34131675
2026-04-03 14:39 浙江
11楼
tl9723121
:延长什么东西,不明不白(2026-04-03 12:50)
绍兴站延长和加高站台。因为,k字头t字头z字头普速车逐渐到达设计寿命,将改成D字头动车,网友叫直特换桶,但是动车组的长度比原先的普速车的长度要长一些,绍兴站停不下,于是已经改成动车的车次不停绍兴,直接到宁波,现在就是要加长站台,让D字头动车停靠。
回复
tl9723121
2026-04-03 16:10 绍兴
12楼
telj34131675
:绍兴站延长和加高站台。因为,k字头t字头z字头普速车逐渐到达设计寿命,将改成D字头动车,网友叫直特换桶,但是动车组的长度比原先的普速车的长度要长一些,绍兴站停不下,于是已经改成动车的车次不停绍兴,直接到宁波,现在就是要加长站台,让D字头动车停靠。...(2026-04-03 14:39)
哦谢谢,
回复
飘雪
2026-04-03 16:14 绍兴
13楼
telj34131675
:绍兴站延长和加高站台。因为,k字头t字头z字头普速车逐渐到达设计寿命,将改成D字头动车,网友叫直特换桶,但是动车组的长度比原先的普速车的长度要长一些,绍兴站停不下,于是已经改成动车的车次不停绍兴,直接到宁波,现在就是要加长站台,让D字头动车停靠。...(2026-04-03 14:39)
哪怕16编组的动车,长度也小于普速列车。
回复
lion0809
2026-04-03 16:19 绍兴
14楼
站台加长可以。但大家有没有发现,现在下车要走很远出站。
回复
花开的日子
2026-04-03 16:25 绍兴
15楼
telj34131675
:绍兴站延长和加高站台。因为,k字头t字头z字头普速车逐渐到达设计寿命,将改成D字头动车,网友叫直特换桶,但是动车组的长度比原先的普速车的长度要长一些,绍兴站停不下,于是已经改成动车的车次不停绍兴,直接到宁波,现在就是要加长站台,让D字头动车停靠。(2026-04-03 14:39)
要减绿皮车车次了?看来又要涨价了!
回复
龙井绿茶
2026-04-03 16:27 绍兴
16楼
lion0809
:站台加长可以。但大家有没有发现,现在下车要走很远出站。(2026-04-03 16:19)
总与奸佞想害朕
回复
会稽长老
2026-04-03 16:27 绍兴
17楼
飘雪
:哪怕16编组的动车,长度也小于普速列车。(2026-04-03 16:14)
长编组AD钙是2动+17拖,杭南与宁波区间没有一个车站能停靠。以至于宁波至郑州,宁波至武昌两趟车换AD钙奶后不再停靠绍兴站。
回复
telj34131675
2026-04-03 23:29 绍兴
18楼
飘雪
:哪怕16编组的动车,长度也小于普速列车。(2026-04-03 16:14)
这个我不懂,e网过年的时候,有人发帖说站台长度不够,停不下
回复
telj34131675
2026-04-03 23:30 绍兴
19楼
花开的日子
:要减绿皮车车次了?看来又要涨价了!(2026-04-03 16:25)
涨价了,我坐过的T326涨价了,有点怀念以前夕发朝至的普铁了
回复
回复内容:
首页
论坛
我的