登录
首页
论坛导航
第四城市·城建
正文
2026越城首拍!迪荡平江路宅地,起拍价6731元/㎡,4.21出让
越来悦好
26-03-31 11:57 上海
楼主
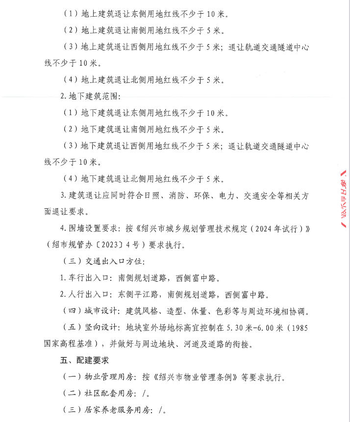
越城区ZX-38CZ-04-02地块将于2026年4月21日9时00分出让起拍总价?24900 万元起拍楼面价约 6731 元/㎡.
根据规划,该地块限高60米,住宅部分不低于24米,建筑层高不低于3.15米。
需要注意的是,该地块南侧涉及地铁4号线(在建),建设时需与轨交集团等相关单元做好对接。
地块南侧的地铁站点为平江路站,规划为地铁TOD。
回复
正序看
倒序看
收藏它
发新帖
aftsgx
2026-03-31 16:24 绍兴
1楼
越来越贱了。一年前越湖雲起起拍价还有8141元,最后成交价9844元,容积率是1,12-1,32。现在这块地起拍价只有6731元了,容积率还是1.6-1.8的,看上去还是这块地成熟,再叠加地铁口近在咫尺。绍兴的地价真的是一地鸡毛了。
回复
telfw88464
2026-03-31 17:16 绍兴
2楼
这地下面通地铁,晚上估计会有声音
回复
wb32831
2026-03-31 18:04 浙江
3楼
aftsgx
:越来越贱了。一年前越湖雲起起拍价还有8141元,最后成交价9844元,容积率是1,12-1,32。现在这块地起拍价只有6731元了,容积率还是1.6-1.8的,看上去还是这块地成熟,再叠加地铁口近在咫尺。绍兴的地价真的是一地鸡毛了。...(2026-03-31 16:24)
这破地方除了一个未来的烂大街的地铁口,要啥没啥。
回复
风景旧曾谙
2026-03-31 18:23 绍兴
4楼
这是原来夜排挡的地方吗
回复
telfw88464
2026-03-31 18:54 浙江
5楼
风景旧曾谙
:这是原来夜排挡的地方吗(2026-03-31 18:23)
原来是个厂
回复
沧海一粟春
2026-03-31 19:15 上海
6楼
已阅
回复
江南无悔
2026-03-31 19:22 绍兴
7楼
应该是原来旭日棉轴承厂的位置
回复
我爱镜湖
2026-03-31 19:58 绍兴
8楼
wb32831
:这破地方除了一个未来的烂大街的地铁口,要啥没啥。(2026-03-31 18:04)
去年镜湖拍的抵楼面价五千不到,这破地方除了一个未来的烂大街的地铁口,要啥没啥,哈哈,你个酸货
回复
平等人
2026-03-31 20:18 绍兴
9楼
好地方出行方便,住宅价格不知什么价了?
回复
wb32831
2026-03-31 20:31 绍兴
10楼
我爱镜湖
:去年镜湖拍的抵楼面价五千不到,这破地方除了一个未来的烂大街的地铁口,要啥没啥,哈哈,你个酸货(2026-03-31 19:58)
酸什么,那个冷僻的地方我倒是熟得很,要啥没啥,四个字没半点水分。
回复
海里的兔子
2026-03-31 20:50 绍兴
11楼
怎么说今年开始不批复住宅土地了,搞不懂。
回复
sjh0575
2026-03-31 21:17 浙江
12楼
不是说住宅土地不供应了吗?这是怎么回事?
回复
少生孩子多养猪
2026-03-31 21:28 绍兴
13楼
确实,没河没湖,没公园,没公建配套,周围除了地铁都是老建筑,而且地铁以后也不稀缺,好吧,有人要说我***了
回复
lx~
2026-03-31 23:35 绍兴
14楼
已阅
回复
gshhbwg
2026-03-31 23:36 绍兴
15楼
aftsgx
:越来越贱了。一年前越湖雲起起拍价还有8141元,最后成交价9844元,容积率是1,12-1,32。现在这块地起拍价只有6731元了,容积率还是1.6-1.8的,看上去还是这块地成熟,再叠加地铁口近在咫尺。绍兴的地价真的是一地鸡毛了。...(2026-03-31 16:24)
房子太多了,现在基本上都有买房了,一般房子都看不上了,
回复
gshhbwg
2026-03-31 23:37 绍兴
16楼
把那些差房卖给外地来绍人,价格底些就底些,换买好房。
回复
小厨艾
2026-04-01 00:05 绍兴
17楼
便宜
回复
calvin_
2026-04-01 00:06 山东
18楼
涩赞 加油
回复
笃底乡下宁
2026-04-01 00:06 绍兴
19楼
不错
回复
紹興笃底乡下宁
2026-04-01 00:43 绍兴
20楼
买买买!!!
回复
回复内容:
首页
论坛
我的