登录
首页
论坛导航
第四城市·城建
正文
绍兴轨道交通正在逐渐效仿佛山的城市轨道交通
爱恨情魔
26-03-27 12:14 上海
楼主
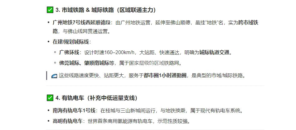
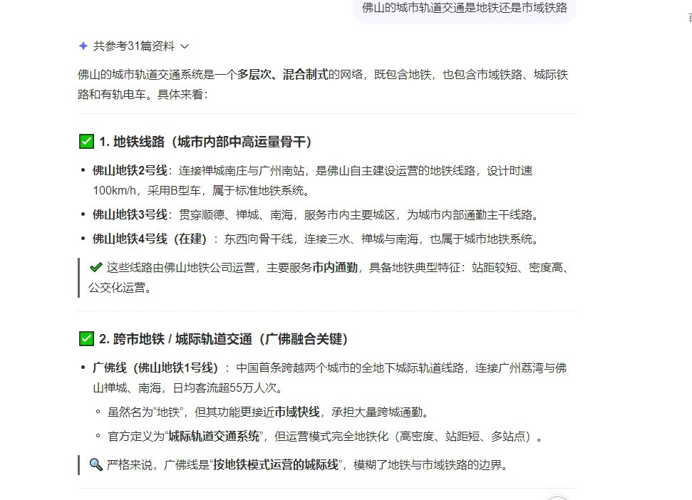
刚网上查了一下,绍兴目前规划加上建设的城市轨道交通项目,有点像佛山的城市轨道交通系统,佛山的是地铁+城际+市域快线+有轨电车四网融合,绍兴的四网融合是干线铁路+城际铁路+市域铁路+城市轨道交通(地铁),都是四网融合,不过区别还是有的。
回复
正序看
倒序看
收藏它
发新帖
坐墙头吃瓜
2026-03-27 13:46 绍兴
1楼
都市圈融合作用。绍兴地铁一开始就是杭州都市圈的名义报批,靠绍兴自己怎么养得活。
回复
telh92234
2026-03-27 15:33 绍兴
2楼
坐墙头吃瓜
:都市圈融合作用。绍兴地铁一开始就是杭州都市圈的名义报批,靠绍兴自己怎么养得活。[表情](2026-03-27 13:46)
有几个城市能养活?无非是亏多亏少的问题,说这话时己露了你的底:做人没志气老想着依靠别人
回复
超大大
2026-03-27 15:37 浙江
3楼
能不能先把柯桥区轨道交通整合到市级来啊。
回复
超大大
2026-03-27 15:44 浙江
4楼
telh92234
:有几个城市能养活?无非是亏多亏少的问题,说这话时己露了你的底:做人没志气老想着依靠别人(2026-03-27 15:33)
志气也得看自身情况。绍兴比佛山人少,建成区更散。禅城区范围内的旧城、新城、二代新城融合度很高。原来的石湾区跟城区合并都没有后遗症。南海区跟禅城区中间的农村乡镇也消失了。
佛山城区规模真的比绍兴大很多。
回复
坐墙头吃瓜
2026-03-27 16:37 绍兴
5楼
telh92234
:有几个城市能养活?无非是亏多亏少的问题,说这话时己露了你的底:做人没志气老想着依靠别人(2026-03-27 15:33)
嗯,听你的口气,就是你家年入百万的时候会去买宾利罗罗打肿脸充胖子咯,买得起养得起用得好咯?
回复
沧海一栗1
2026-03-27 16:39 绍兴
6楼
坐墙头吃瓜
:都市圈融合作用。绍兴地铁一开始就是杭州都市圈的名义报批,靠绍兴自己怎么养得活。[表情] (2026-03-27 13:46)
全国的地铁都是靠财政补贴的,没有财政补贴那个城市的地铁养得活自己?这种公共交通本身就不是用来赚钱的
回复
情感当铺
2026-03-27 17:00 浙江
7楼
沧海一栗1
:全国的地铁都是靠财政补贴的,没有财政补贴那个城市的地铁养得活自己?这种公共交通本身就不是用来赚钱的(2026-03-27 16:39)
都在补贴是不假,但也得看是不是非得建。像一些大城市交通拥堵,通勤压力大,为了解决民生那是必须建。而绍兴,本身人口不多,交通并不拥堵,一般老百姓通勤如果没有公交也可以自己开车(汽车或电动自行车)大体能够解决,真正需要坐地铁的也就那么点人(这通过地铁客流量已经反映出一切了),为什么非要去浪费宝贵的财力呢?为了面子?
回复
老韩
2026-03-28 20:17 绍兴
8楼
倒数排
回复
抱山
2026-03-28 20:33 绍兴
9楼
情感当铺
:都在补贴是不假,但也得看是不是非得建。像一些大城市交通拥堵,通勤压力大,为了解决民生那是必须建。而绍兴,本身人口不多,交通并不拥堵,一般老百姓通勤如果没有公交也可以自己开车(汽车或电动自行车)大体能够解决,真正需要坐地铁的也就那么点人(这通过地铁客流量已经反映出一切了),为什么非要去浪费宝贵的财力呢?为了面子?...(2026-03-27 17:00)
你上班和下班时去体验一下,从城北到城南开车没有40分钟到不了家
回复
平等人
2026-03-28 20:51 绍兴
10楼
情感当铺
:都在补贴是不假,但也得看是不是非得建。像一些大城市交通拥堵,通勤压力大,为了解决民生那是必须建。而绍兴,本身人口不多,交通并不拥堵,一般老百姓通勤如果没有公交也可以自己开车(汽车或电动自行车)大体能够解决,真正需要坐地铁的也就那么点人(这通过地铁客流量已经反映出一切了),为什么非要去浪费宝贵的财力呢?为了面子?...(2026-03-27 17:00)
为提升城市品位,为后代造福,也是取之于民,用之于民。不座地铁高峰时你去老城区开车试一下。
回复
菜虚鲲
2026-03-28 21:21 浙江
11楼
算了吧,人家佛山地铁直达广州南站,62就给到郊区
回复
jake8888
2026-03-28 21:28 绍兴
12楼
好事
回复
你是个好人
2026-03-28 21:33 绍兴
13楼
超大大
:能不能先把柯桥区轨道交通整合到市级来啊。(2026-03-27 15:37)
分开的吗,一起的吧,加上临空
回复
飞记
2026-03-28 22:06 浙江
14楼
坐墙头吃瓜
:都市圈融合作用。绍兴地铁一开始就是杭州都市圈的名义报批,靠绍兴自己怎么养得活。[表情](2026-03-27 13:46)
你以为杭州地铁不亏钱
回复
zqgen
2026-03-28 22:25 绍兴
15楼
越多越好
回复
回复内容:
首页
论坛
我的