登录
首页
论坛导航
购房置业
正文
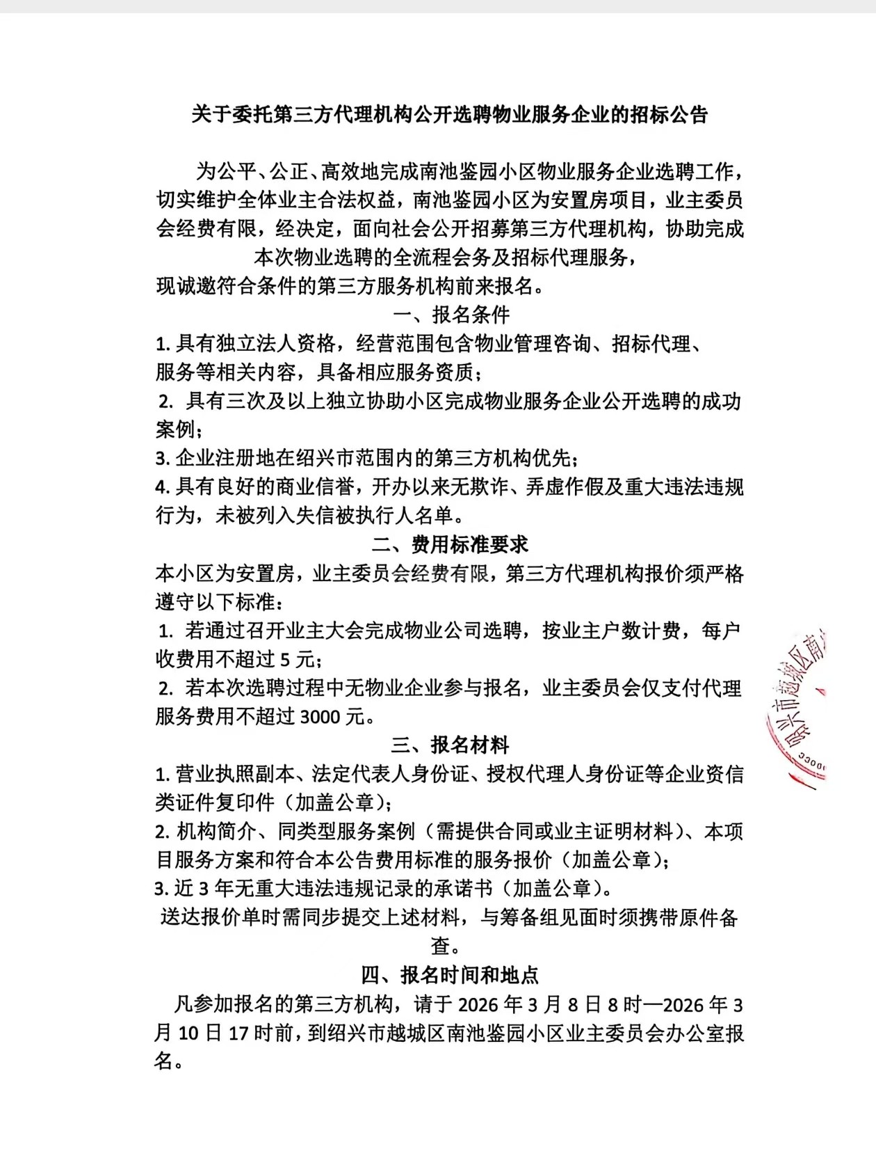
关于南池鉴园小区委托第三方代理机构公开选聘物业服务企业的招标公告
真理何在
26-03-07 13:50 绍兴
楼主
回复
正序看
倒序看
收藏它
发新帖
真理何在
楼主
2026-03-07 15:05 绍兴
1楼
望有意愿的企业踊跃报名
回复
lucky淞
2026-03-07 15:53 绍兴
2楼
把东区种菜的事是处理好
回复
学着包容和欣赏
2026-03-07 15:56 绍兴
3楼
公开、公平、公正的原则,值得其他小区借鉴
回复
tl8614
2026-03-07 16:13 绍兴
4楼
南池建园东区,靠河边几乎都种菜地了
回复
tl8614
2026-03-07 16:14 绍兴
5楼
几乎都没人管的,设施破了也没人管的
回复
tl8614
2026-03-07 16:14 绍兴
6楼
保安也不巡逻的,特别是晚上
回复
真理何在
楼主
2026-03-07 16:38 绍兴
7楼
tl8614
:几乎都没人管的,设施破了也没人管的(2026-03-07 16:14)
一、主要是小区物业费比较低
二、设施设备的问题,物业只能承担维护和保养责任,但小区已有一定的年代,很多设施设备需要更换或大修,这个费用需要动用维修基金或业主出钱,所以比较困难!
回复
真理何在
楼主
2026-03-07 16:42 绍兴
8楼
目前小区的物业费属于比较低的,且缴费率也不高,所以目前只能让物业公司把门岗管理好,保洁服务做好,设备能维护的尽量维护好,其他要求确实勉为其难。而且目前小区物业费单价较低,后续是否有物业公司愿意报名投标也是一个未知数!
回复
懒得取名了
2026-03-07 18:04 浙江
9楼
lucky淞
:把东区种菜的事是处理好(2026-03-07 15:53)
这个很难处理的 主要是物业只有管理权 没有执法权 物业说了 人家不听 就是种 你能咋办?
回复
lucky淞
2026-03-07 20:58 绍兴
10楼
懒得取名了
:这个很难处理的 主要是物业只有管理权 没有执法权 物业说了 人家不听 就是种 你能咋办?(2026-03-07 18:04)
绿化不归物业管吗?保安没事可以到处转转,看到就拔,多拔几次还会种的那么勤快。前面打草后面就种,这叫什么事,真要天天网上发让人多看看
回复
懒得取名了
2026-03-08 09:13 浙江
11楼
lucky淞
:绿化不归物业管吗?保安没事可以到处转转,看到就拔,多拔几次还会种的那么勤快。前面打草后面就种,这叫什么事,真要天天网上发让人多看看(2026-03-07 20:58)
你拔了 别人家来闹 让你赔钱 你怎么搞
回复
朴素男人
2026-03-08 14:05 绍兴
12楼
安置房???明明是经济适用房,人才房,公租房组成的。现在变成安置房了,难道住的都是农村拆迁按置的?
回复
20250925001
2026-03-08 22:53 绍兴
13楼
这种安置小区,说的不好听点里面素质堪忧,物业费能收一半就不错了。物业跑都来不及
回复
回复内容:
首页
论坛
我的