登录
绍兴交通的公路与铁路轨道建设成本的对比
爱恨情魔
25-12-27 22:17 上海
楼主
大家都知道最近得到地铁建设收紧的消息,以后绍兴的地铁包括市域铁路会非常艰难。基于今后绍兴建设轨道交通会碰到限制,不过绍兴远期的交通建设仍然会不断前进。建不了轨道交通,那就从公路上做文章。目前柯诸高速建成通车,下一个就是诸嵊高速的建设。可是光靠高速绍兴还成不了气候,还要在建设国道、快速路等交通设施下点功夫。特别是绍兴南部交通网始终是短版。比如绍兴柯桥到嵊州这一段到现在为止还是走省道的,要是嵊州到绍兴城区走崇仁谷来王坛平水这一省道,开车的话起码50到1小时左右,嵊州终究融入不了绍兴城区。那怎么呢,绍兴只能新建一条国道或者一条快速路,只有这个办法。

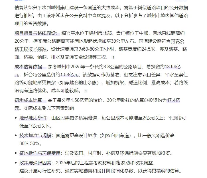
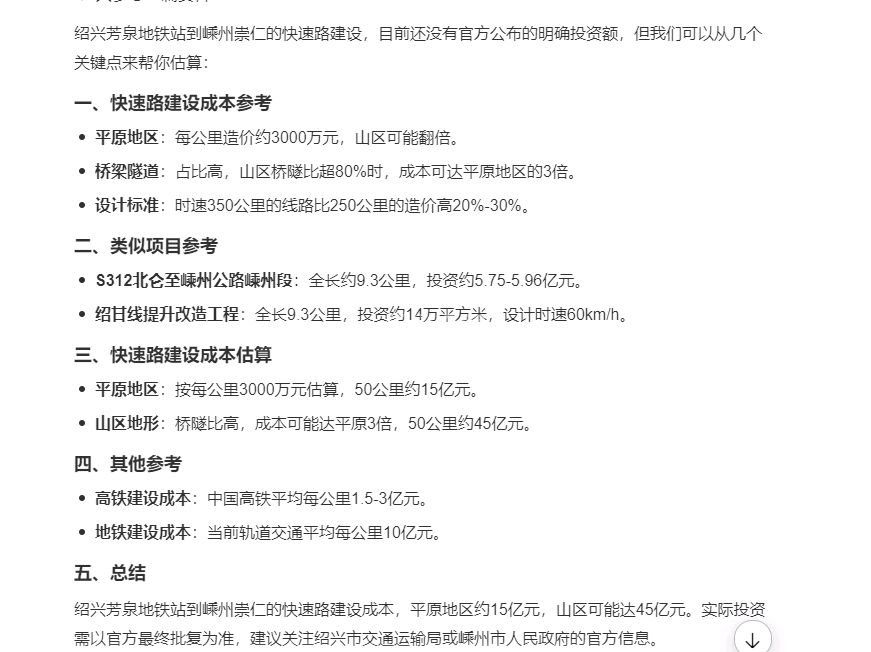
接下来我们来算一笔投资帐,公路和铁路轨道建设成本。一、公路方面:①要是建设国道的话,有两个方案,(1)起点从绍兴南部综合交通枢杻接出,经过平水、王坛、谷来,终到崇仁,估算全长35公里,总投资约156亿,(2)起点从绍兴平水接出,经过王坛、谷来,终到崇仁,全长30公里,总投资47.4亿元。②即使建设快速路,从绍兴芳泉地铁站接出,经过平水、王坛、谷来、终到嵊州崇仁,全长也要50公里,总投资就要45亿元,二、铁路方面:绍兴规划的绍兴市域铁路S3线,从绍兴芳泉地铁站接出,经过平水王坛、嵊州境内、终到新昌,全长86公里,总投资就要137.6亿元。从以上这些可以作对比,绍兴南部综合交通枢杻建设到嵊州崇仁的国道与绍兴市域铁路S3线两种投资成本来看的话,还不如建设绍兴市域铁路S3线来的划算。接下来只有建设绍兴平水到嵊州崇仁的国道以及绍兴芳泉地铁站到嵊州崇仁的快速路是最佳路线了。假如绍兴市域铁路S3线被暂停了,那只能建设平水到崇仁的国道和芳泉地铁站到崇仁的快速路这两条路线了,只要这两条路线能上马的话,一旦建成通车的话,绍兴到嵊州就可以开启市域公交系统了,那怕绍兴没有市域铁路,至少嵊州都会有绍兴地铁的接驳公交。那绍兴交通就能更上一层楼。

好了,说了这么多,我发了下面8张图拿来作依据参考,如果有什么意见,也可以讨论































回复 
正序看 倒序看 收藏它 发新帖
8179427
2025-12-28 06:50 绍兴
1楼
有心人
tl94328
2025-12-28 07:20 绍兴
2楼
积极建言献策
回复内容:
首页
论坛
我的