登录
浙江省教育厅发文,规范普通高中特长生招生
yizhen风
25-12-26 07:08 绍兴
楼主
浙江省教育厅昨天发文规范普通高中特长生招生工作,内容包括优化招生项目与计划、严格报考条件与资格审核、完善招生录取机制、改进考试评价方式、加大监督及违规查处力度等。

?

通知规定,同一招生区域内的同一特长生招生项目,一般应设定基本相同的报考条件,具体由教育主管部门确定。同一学校特长生招生项目的报考条件应保持相对稳定性和连续性。

对于不具备相应师资、场地、设备和课程等条件的特长生项目,原则上从2026年起停止招生,到2028年完全停止。

各校的特长生招生须纳入学校当年总招生计划,招生总人数应控制在学校当年总招生计划的5%以内。

特长生招生考试应采取“专业成绩+文化成绩”相结合的考试评价方式。

对于主观性评价较强的项目,专业测试应由教育主管部门建立评委专家库,必要时可采取全程录音录像,确保评价的专业与公正。

凡被录取的特长生,学校一般应与其本人及监护人签订特长生培养管理协议,明确学生在校期间需履行的训练、参赛义务以及学校提供的培养保障。对于无故不参加训练、比赛,或因主观因素无法坚持特长发展的学生,学校有权按照协议和相关规定做出处理。

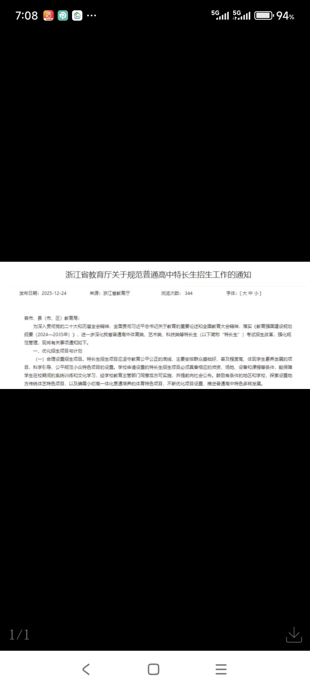
文件原文内容

各市、县(市、区)教育局:

为深入贯彻党的二十大和历届全会精神,全面贯彻习近平总书记关于教育的重要论述和全国教育大会精神,落实《教育强国建设规划纲要(2024—2035年)》,进一步深化我省普通高中体育类、艺术类、科技类等特长生(以下简称“特长生”)考试招生改革,强化规范管理,现将有关事项通知如下。

一、优化招生项目与计划

(一)合理设置招生项目。特长生招生项目应坚守教育公平公正的底线,主要安排群众基础好、普及程度高、体现学生素养发展的项目,科学引导、公平规范小众特色项目的设置。学校申请设置的特长生招生项目必须具备相应的师资、场地、设备和课程等条件,能保障学生在校期间的系统训练和文化学习,经学校教育主管部门同意后方可实施,并提前向社会公布。鼓励有条件的地区和学校,探索设置地方传统体艺特色项目,以及确需小初高一体化贯通培养的体育特色项目,不断优化项目设置,推进普通高中特色多样发展。

(二)建立评估退出机制。教育主管部门应对各校特长生招生项目的办学成效进行定期评估,对于培养效果差、竞赛等相关成绩长期落后的特长生项目,核减招生计划直至要求其停止招生;对于条件不成熟、过于小众化、社会质疑较多的特长生项目,应及时调整或暂停招生,暂停招生的应合理设置缓冲期;对于不具备相应师资、场地、设备和课程等条件的特长生项目,原则上从2026年起停止招生,到2028年完全停止。

(三)科学编制招生计划。各市、县(市、区)教育主管部门应根据教育职责出台相应的特长生招生实施细则。各校的特长生招生须纳入学校当年总招生计划,招生总人数应控制在学校当年总招生计划的5%以内,具体数量由学校提出申请,并经教育主管部门同意。

二、严格报考条件与资格审核

(一)明确报考条件。报考特长生的考生须为符合当地中考报名条件的初中毕业生,并具备与所报特长项目相关的专业技能和发展潜质。一般要求在初中阶段,参加县级及以上由教育或体育等部门举办的比赛,或社会认可度高、具有权威性的全国性青少年科技竞赛,并获得规定名次;或具备相应的技术等级。同一招生区域内的同一特长生招生项目,一般应设定基本相同的报考条件,具体由教育主管部门确定。同一学校特长生招生项目的报考条件应保持相对稳定性和连续性。

(二)严格资格审核。招生组织单位(招生学校或教育主管部门,下同)是考生资格审核的责任主体。要健全资格审核工作责任制,通过官方系统或商请体育、艺术等相关部门对考生的运动员技术等级证书、参赛秩序册、成绩册等证明材料进行严格核验,严防证书、成绩造假。

三、改进考试评价方式

特长生招生考试应采取“专业成绩+文化成绩”相结合的考试评价方式。

(一)专业成绩。专业成绩可通过专业测试认定,也可根据比赛成绩、获奖证书等实行等级赋分,具体由教育主管部门确定。

专业测试原则上由教育主管部门统一组织;也可在教育主管部门的监督指导下,由招生学校联合或单独组织。专业测试应采用科学合理的评分标准、实施严格规范的过程监督、完善公正的评委选聘机制。对于主观性评价较强的项目,专业测试应由教育主管部门建立评委专家库,必要时可采取全程录音录像,确保评价的专业与公正。

(二)文化成绩。所有特长生均须参加全省统一的初中学业水平考试(简称中考)的文化科目考试。特长生招生应设定中考文化科目成绩要求,原则上由教育主管部门确定;也可在教育主管部门的监督指导下,由各校根据项目特点和培养目标自主确定。文化成绩要求的设定,应以保障学生具备接受普通高中教育的基本学力、促进其全面发展为原则。

四、完善招生录取机制

(一)明确录取规则。特长生招生组织单位须在招生章程中详细列明特长生项目的招生计划和录取规则,并经教育主管部门审核后公布。

(二)签订培养协议。凡被录取的特长生,学校一般应与其本人及监护人签订特长生培养管理协议,明确学生在校期间需履行的训练、参赛义务以及学校提供的培养保障。对于无故不参加训练、比赛,或因主观因素无法坚持特长发展的学生,学校有权按照协议和相关规定做出处理。

五、加大监督及违规查处力度

(一)落实主体责任。招生组织单位是特长生招生工作的责任主体,主要负责同志是第一责任人,分管负责同志是直接责任人。特长生招生工作中的重大事项须经招生组织单位党委会专题研究审定。

(二)加强过程监督。各地教育主管部门要会同纪检监察部门,建立健全多方参与的招生监督工作机制,对资格审核、专业测试、录取等环节进行全流程监督,并建立投诉处置机制。

(三)强化信息公开。招生组织单位须依据《教育部关于推进中小学信息公开工作的意见》,在官方媒体平台主动、及时、准确地公开招生章程、报考条件、测试安排、评分标准、考生资格、入围名单、录取结果、咨询及申诉渠道信息,主动接受社会监督。

(四)严肃执纪问责。对在特长生招生中出现的各类违规行为,应参照《国家教育考试违规处理办法》规定严肃查处。对违规考生,取消其考试及录取资格;对违规学校,将依法依规作出处理或处罚;对相关违规人员,将依法依规严肃追责问责。

六、精心组织实施

各级教育主管部门要高度重视特长生招生工作,结合本地实际,研究并制定特长生招生实施细则,制定实施细则要做好社会风险评估,并在发布前将实施细则报省教育厅基教处。凡新增招生项目必须做好社会风险评估,并报省教育厅基教处备案。各级教育主管部门要精心组织普通高中特长生招生录取工作,加强过程监管,严肃查处违规违纪行为,确保公开、公平、公正。

http://m.shaoxing.com.cn/p/3400175.html



回复 
正序看 倒序看 收藏它 发新帖
吕氏春秋
2025-12-26 12:08 绍兴
1楼
懂了
回复内容:
首页
论坛
我的