登录
首页
论坛导航
第四城市·城建
正文
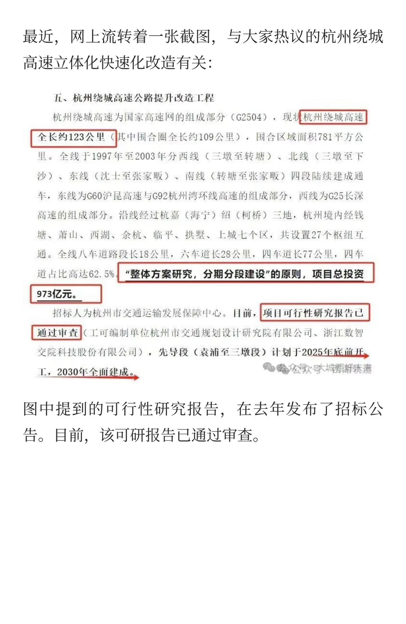
杭州绕城高速要改建了
蜂言蜂语
25-10-14 13:57 绍兴
楼主
真有钱
回复
正序看
倒序看
收藏它
发新帖
绍兴人在欧洲
2025-10-15 05:41 伦巴第大区
1楼
好像没有把柯桥绕进去
回复
yangxuhao
2025-10-15 08:44 浙江
2楼
早就该改建了。这十几年来,总是堵车
回复
zjsycld
2025-10-15 09:15 绍兴
3楼
收费年限快到了,改造下又可以继续收费了
回复
tl1777111
2025-10-15 09:19 绍兴
4楼
zjsycld
:收费年限快到了,改造下又可以继续收费了(2025-10-15 09:15)
真话难听
回复
jarod
2025-10-15 09:52 绍兴
5楼
都搞到绍兴来了绍兴段是杭州出的钱吗
回复
tel8472
2025-10-15 15:15 湖南
6楼
这个绕城工程是高改快,核心了把高速占用的地面面积释放出来,改成高架方式的快速路,那原先的g过境高速从哪走?比如G60这种高速,难道再新建一条?
回复
zjsxcjk
2025-10-15 16:53 香港新界葵青区
7楼
杭州绕城高速大部份应改成快速路。
回复
沧海一粟春
2025-10-15 20:57 辽宁
8楼
只能是呵呵了
回复
寒江
2025-10-16 00:09 浙江
9楼
tel8472
:这个绕城工程是高改快,核心了把高速占用的地面面积释放出来,改成高架方式的快速路,那原先的g过境高速从哪走?比如G60这种高速,难道再新建一条?(2025-10-15 15:15)
小车继续走G60啊,大车就走柯诸高速过路
回复
tl3840117
2025-10-16 07:38 绍兴
10楼
有钱就是任性
回复
yaoaiyao134
2025-10-16 08:13 绍兴
11楼
按照杭州的规划,以后二绕范围内的高速都要改成城市高架。
回复
卵话三千
2025-10-16 08:31 绍兴
12楼
把下沙大桥改成平的就行
回复
明ming
2025-10-16 08:51 绍兴
13楼
tl1777111
:真话难听(2025-10-15 09:19)
哈哈
回复
tel8472
2025-10-16 09:31 湖南
14楼
寒江
:小车继续走G60啊,大车就走柯诸高速过路(2025-10-16 00:09)
柯诸高速承载不了G60的流量,按1000G的规划,每公里7亿,怎么可能平替?
回复
寒江
2025-10-16 10:00 绍兴
15楼
tel8472
:柯诸高速承载不了G60的流量,按1000G的规划,每公里7亿,怎么可能平替?(2025-10-16 09:31)
柯诸高速这么快审核过就是这个目的啊,不然杭州这么好心
回复
tel756213
2025-10-16 10:48 浙江
16楼
tl1777111
:真话难听(2025-10-15 09:19)
你连改成什么都没搞明白
回复
la5uvj
2025-10-16 14:49 绍兴
17楼
tel8472
:这个绕城工程是高改快,核心了把高速占用的地面面积释放出来,改成高架方式的快速路,那原先的g过境高速从哪走?比如G60这种高速,难道再新建一条?(2025-10-15 15:15)
走柯诸高速吧,二绕得用起来。
回复
西伯利亚lan
2025-10-16 19:50 绍兴
18楼
搞不懂了
回复
知夏
2025-10-17 14:05 浙江
19楼
寒江
:柯诸高速这么快审核过就是这个目的啊,不然杭州这么好心(2025-10-16 10:00)
那么还有苏绍,还有常台,真不行还有沈海。让你绕就得绕
回复
tl1777111
2025-10-17 17:18 绍兴
20楼
tel756213
:你连改成什么都没搞明白(2025-10-16 10:48)
回复
jakky004
2025-10-17 17:30 绍兴
21楼
主要是西线还只有4车道,东线8车道又有点堵了,希望继续扩一下或者高架加车道,还有通过通城大道南延也能解决部分问题。
回复
tl074611
2025-10-17 22:22 绍兴
22楼
tel8472
:这个绕城工程是高改快,核心了把高速占用的地面面积释放出来,改成高架方式的快速路,那原先的g过境高速从哪走?比如G60这种高速,难道再新建一条?(2025-10-15 15:15)
走二绕 现在大车基本都不让走绕城高速了
回复
入杭融绍
2025-10-18 03:07 绍兴
23楼
tel8472
:这个绕城工程是高改快,核心了把高速占用的地面面积释放出来,改成高架方式的快速路,那原先的g过境高速从哪走?比如G60这种高速,难道再新建一条?(2025-10-15 15:15)
二绕
回复
回复内容:
首页
论坛
我的