登录
首页
论坛导航
购房置业
正文
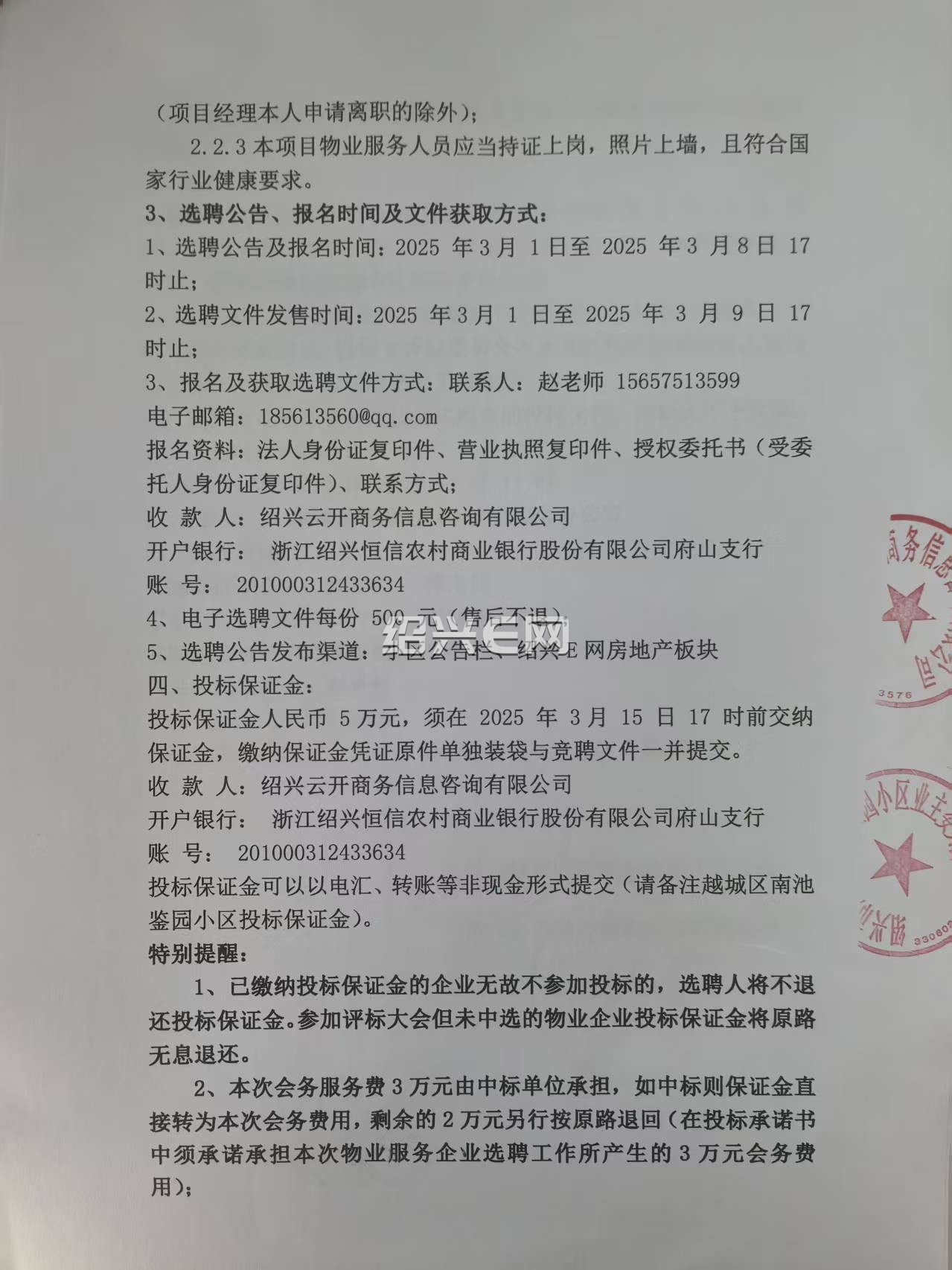
南池鉴园小区物业服务选聘招标公告
真理何在
25-03-01 13:02 绍兴
楼主
回复
正序看
倒序看
收藏它
发新帖
tl8595130
2025-03-01 15:15 绍兴
1楼
1元1角一平,这个物业费便宜的
回复
tl8595130
2025-03-01 15:17 绍兴
2楼
是每月
回复
tl791931
2025-03-03 07:07 绍兴
3楼
tl8595130
:1元1角一平,这个物业费便宜的(2025-03-01 15:15)
加上能耗是1.6
回复
tl8595130
2025-03-03 10:12 绍兴
4楼
tl791931
:加上能耗是1.6(2025-03-03 07:07)
大多数商品房小区,现在都>2元一平,加上能耗,近3元
回复
tl163716
2025-03-08 22:23 绍兴
5楼
tl8595130
:大多数商品房小区,现在都>2元一平,加上能耗,近3元(2025-03-03 10:12)
这个是安置房呀
回复
朴素男人
2025-03-09 15:20 浙江
6楼
经济适用房
回复
lucky淞
2026-03-07 15:51 绍兴
7楼
tl8595130
:1元1角一平,这个物业费便宜的(2025-03-01 15:15)
是便宜,物业干什么用的,投诉都没地方投,整个东区到处都种的是菜,谁去管管,真的恶心死了
回复
回复内容:
首页
论坛
我的