登录
袍江两湖科创TOD项目第一座160米高楼招标
正序看 倒序看 收藏它 发新帖
tl78312楼主
2025-12-27 17:12 绍兴
60楼
两驾马车:智核大厦建168可以挤进绍兴20强[图片](2025-12-27 16:10)


牛的!哪里来的数据,好详细
tl78312楼主
2025-12-27 17:12 绍兴
61楼
tl907514:不错持续关注(2025-12-27 16:47)


两湖板块开始发力了
tl78312楼主
2025-12-27 17:13 绍兴
62楼
tl2427132:好事(2025-12-27 15:51)


确实是,洋泾湖板块总算是启动了
tl78312楼主
2025-12-27 17:13 绍兴
63楼
湖泽浜公园:看最近的规划应该是环洋泾湖一圈开发完整(2025-12-27 15:46)


加油啊
tl8087134
2025-12-27 17:54 绍兴
64楼
两湖来一座200米加的
越州有梦
2025-12-27 18:42 绍兴
65楼
没个五年以上,估计难
越州有梦
2025-12-27 18:43 绍兴
66楼
两驾马车:智核大厦建168可以挤进绍兴20强[图片](2025-12-27 16:10)


不是现在的20强,是以后的30强开外
tl78312楼主
2025-12-27 18:58 绍兴
67楼
越州有梦:没个五年以上,估计难(2025-12-27 18:42)


正常3年内
tl78312楼主
2025-12-27 18:58 绍兴
68楼
越州有梦:不是现在的20强,是以后的30强开外(2025-12-27 18:43)


整个绍兴来说也可以了
tl94861111
2025-12-27 19:21 绍兴
69楼
建那么多房,却没有容身之外
tl78312楼主
2025-12-27 19:26 绍兴
70楼
tl94861111:建那么多房,却没有容身之外(2025-12-27 19:21)


中国毕竟是发展中国家,基础建设还是初步形成阶段
广州湾老妖
2025-12-27 20:18 绍兴
71楼
洋泾湖破破烂烂的
绍兴酱货
2025-12-27 20:49 绍兴
72楼
两湖TOD洋江路以南可以建个体育馆
tl78312楼主
2025-12-27 21:32 绍兴
73楼
该回复已被删除


发达国家多去转转就知道中国其实挺落后的,不仅只是城建,各个方面都还是起步阶段
tl78312楼主
2025-12-27 21:33 绍兴
74楼
广州湾老妖:洋泾湖破破烂烂的(2025-12-27 20:18)


那群朝南坐没有人管理
tl78312楼主
2025-12-27 21:33 绍兴
75楼
绍兴酱货:两湖TOD洋江路以南可以建个体育馆(2025-12-27 20:49)


不知道后续会不会规划起来
威猛小玉米
2025-12-27 22:32 绍兴
76楼
不错了
tl78312楼主
2025-12-27 23:07 绍兴
77楼
威猛小玉米:不错了(2025-12-27 22:32)


是的
tl224416
2025-12-28 00:02 浙江
78楼
城东师爷:越安路南延一直没开工(2025-12-27 15:18)


说要明年5月份开工!有钉子户还在征地!
金沛霆
2025-12-28 00:41 绍兴
79楼
噢哦集市
绍兴人在欧洲
2025-12-28 04:33 伦巴第大区
80楼
两驾马车:智核大厦建168可以挤进绍兴20强[图片](2025-12-27 16:10)


龙之梦可惜
wx2543
2025-12-28 05:31 绍兴
81楼
好事
飞跃闸
2025-12-28 07:06 绍兴
82楼
又在画大饼了?
yizhen风
2025-12-28 07:43 绍兴
83楼
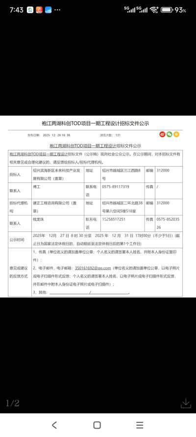
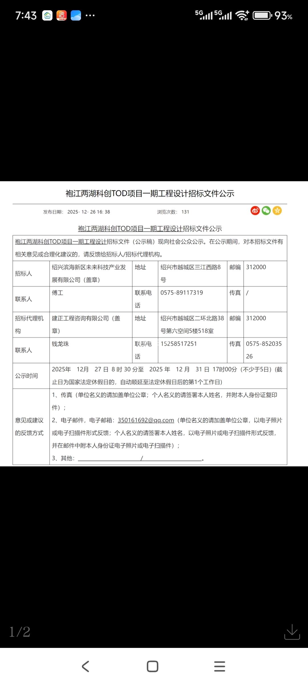
12月26日,绍兴越城区人民政府网站发布了袍江两湖科创TOD项目一期工程设计招标文件公示。

工程名称:袍江两湖科创TOD项目一期工程设计

工程地点:位于绍兴滨海新区袍江片区马山街道

规划占地面积:用地总面积约94亩(分两个地块,04-01地块建筑高度不超过160米,04-02地块建筑高度不超过40米),总建筑面积约250000㎡,其中地上建筑面积约190000㎡,地下室建筑面积约60000 ㎡。

建筑功能:科技创新、产业孵化、商业服务、居住生活等 。

投资估算:约15亿元人民币

工程设计范围:袍江两湖科创TOD项目一期工程设计,包括可研报告、总体规划、方案设计及估算、初步设计及概算、施工图设计、与项目相关的所有专业技术评估、工程项目报批报审配合、建设过程驻场设计服务、项目各阶段验收配合、围护设计等工程建设期间的其他与设计相关的技术服务;中标后,按合同完成招标范围内的全部内容等,方案设计时应严格控制投资,进行限额设计。

袍江两湖科创TOD项目(效果图)

http://m.shaoxing.com.cn/p/3400702.html





秋水绝影
2025-12-28 08:25 绍兴
84楼
迪荡加油,把二期留下的空地赶紧动起来。否则要落后了。











江南一景2011
2025-12-28 08:37 绍兴
85楼
大厦越来越多,人口越来越少。再过几年大厦都成了鸟巢鼠窝。还不如早点给年老农民多发点养老金是他们多享享幸福!
tl9026128
2025-12-28 08:38 绍兴
86楼
又在画大饼了?
tl9922127
2025-12-28 09:51 绍兴
87楼
两湖大开发
tl2958117
2025-12-28 10:17 绍兴
88楼
飞跃闸:又在画大饼了?(2025-12-28 07:06)


赶快买两湖房子
tl78312楼主
2025-12-28 10:18 绍兴
89楼
江南一景2011:大厦越来越多,人口越来越少。再过几年大厦都成了鸟巢鼠窝。还不如早点给年老农民多发点养老金是他们多享享幸福!(2025-12-28 08:37)


浙江人口是流入省份
首页  上一页  下一页  尾页
回复内容:
首页
论坛
我的